原油
国家级高新区债券探索:实践创新 优化融通|债券_顺水财经_顺水网
2020-02-26 01:12  浏览:2

报告要点

国家级高新区作为区域协同发展、战略性新兴产业和高科技企业孵化的载体,承担着经济增长和辐射区域周边发展的职责,外部政策利好和自身发展潜力将增益高新区城投的投资价值。

国家级高新区以创业创新引领经济高质量发展。创立30年来,高新区为国家经济科技发展做出了重要贡献,2018年国家级高新区GDP总和11.06万亿元,占GDP的12.3%。2019年至今,国家级高新区已实现营业收入20.59万亿元,同比增长10.1%,企业上缴税额占全国税收收入比重超过12%。此外,在国家级园区中,国家级高新区和容易混淆的经开区相比,两者各有侧重走向融合发展。高新区专注于高科技新产业的发掘,而经开区则注重传统优势产业的发展。

高新区融资方式逐渐多元、主体信用资质有所分化。国家级高新区融资方式逐渐多元化,在国家的推动下引入社会资本,降低融资压力,推动区域未来发展。园区上市平台与非上市平台相比发展阶段相对更为成熟,预计未来将有更多高新区平台上市融资。信用分析来看,大部分高新区主体个券在发行后中债估值收益率呈下降趋势。主体信用主要为AA级,资产负债率水平分布在40%到70%的区间,在建工程和存货占资产规模比例均偏低。存量债券来看,期限以5年、3年和7年为主,发行利率以5.5%-6.5%为主,募集资金用途主要是补充营运资金和偿还贷款。

高新区发债主体按照收益与风险可分为四个层级。我们将国家级高新区城投平台信用资质进行了梳理,与个券平均利差结合对比进行四层级推荐。对于筛选利差进行对比的主要意义在于定量直观地展示各区域城投主体信用风险和收益匹配度,但落实到投资策略则要加入投资者对发行主体及个券的主观判断及偏好。第一层级:资质相对较优,利差相对偏高,存在一定溢价空间,如长沙高新、合肥高新和南宁高新;第二层级:资质相对较低,利差相对偏高,风险与收益对等,如宝鸡高新、湘潭高新和郴州高新;第三层级:资质相对尚可,利差相对偏低,收益与风险均有限,如孝感高新、温州高新和厦门火炬高新;第四层级:相对来说资质最优,安全程度最高,投资收益偏低,如上海张江高新、苏州高新和成都高新。

投资策略:目前国家级高新区多集中在东部区域,未来可多关注重大区域如长三角和粤港澳等区域,以及中西部的国家级高新区,增长潜力巨大,政策优势也将逐步凸显。四个层级的筛选来看,投资者可根据自身风险收益要求直接进行对应筛选。整体而言,重点推荐区域发展相对完善、产业多样性或规模效应强、未来经济发展空间较大的区域平台。区域内城投主体信用资质伴随高新区发展而提升,高新区建设项目扩张利好城投基建业务,政策利好带来资金支持。

风险因素:宏观经济增速不达预期,国家级高新区实际基建投入不达预期,政策不达预期等。

正文

宏观经济增速下行压力犹在,逆周期政策调节下基建逐步发力,与基建关系密切的地方城投平台重新引起重视,在控制久期与下沉资质的策略下,城投信用利差分位数可以压缩的空间已经比较有限,在这种情况下,对于区域的进一步探索或将能带来一部分超额收益。我们顺着区域发展与债务扩张的背景作引,详细对高新区内的平台公司进行分析,多方面考虑债市接下来的情况以分析特定区域城投的投资价值。

国家级高新区发展脉络

地理位置揭开园区起源,产业规划决定长期发展。以国家级园区为例,其发展历程是从经济特区到沿海沿边开放城市,再逐步向内地中西部地区开发的过程。国家园区主要包括国家级经济技术开发区、国家高新技术开发区、国家级新区、海关特殊监管区域和边境经济合作区。其中建立较早的是国家级经开区和国家级高新技术开发区,数量也较多。国家级新区是国务院批准设立的综合型发展区域,区域中可能包含其他国家级园区,以上海浦东新区和天津滨海新区等为代表。海关特殊监管区域和边境经济合作区主要以沿海沿边城市开放发展贸易扩大进出口。

国家级高新技术开发区,作为和国家级经开区部分重合又容易混淆的特殊园区,在区域化融合发展、高新科技类主题瞩目和城投再次引发关注的如今,值得深入分析其投资价值。我们梳理了国家级高新区历年来的优惠政策,自1991年以来国家就给予高新区高度重视,不断给予高新区及区内企业各类政策优惠,推进战略改革和产业升级,加快高新区技术产品和人才对周边区域经济发展的辐射、带动和引领作用。建设成立30年间,从建设初创发展阶段的十年,到“二次创业”发展阶段的十年,再到现在处于创新驱动和战略提升的阶段,在经济结构转型、经济发展方式转变、工业信息化城镇化等要求、产业升级和提高国际竞争力的要求下,科学发展水平需要不断提升,国家级高新区需要进一步发挥辐射带动作用,政策鼓励预计也将持续。

国家级高新区的特点

国家级高新区是由国务院批准成立的国家级高新技术开发区。国家级高新区建设始于改革开放下的科技体制改革,为建设经济,发展中国高科技为最初目标设立。国家级高新技术开发区主要依靠知识密集、技术密集、区域经济实力、地理位置以及对外开放等优势,集中发展国家政策支持和鼓励的高新技术产业。1988年5月10日批准建设第一个高新区——北京市新技术产业开发试验区,即中关村科技园区前身。1988年8月,中国国家高新技术产业化发展计划——火炬计划开始实施,地方政府开始积极创办高新技术开发区。随后在高新区发展优势和推动区域高新技术产业的需要下,全国各地的国家级高新区陆续批准建设,至今已有169家国家级高新区。

国家级高新区以创业创新引领经济高质量发展。国家高新区持续集聚创新资源与平台,集聚大学、科研院所、科技企业孵化器等创新创业服务机构。在营造良好创新创业生态和营商环境、推进高新技术产业高质量发展和优化产业结构等方面,国家级高新区是引领区域高质量发展的核心载体。从基础设施招商引资到自主创新建设发展,各个高新区依靠国家政策和地域优势带动经济发展和产业升级。厦门火炬高新区、深圳高新区和苏州工业园区等通过招商引资引进跨国公司入驻,奠定经济基础,然后实施创新驱动转型,集聚科研院所和高端创新创业人才,打造全面创新发展和生态建设的综合性园区。

国家级高新区为国家贡献较高增长水平的财政收入、税收收入和进出口同比。2001年国家级高新区GDP综合为2855亿元,占GDP的2.6%,2018年国家级高新区GDP总和11.06万亿元,占GDP的12.3%。2019年至今,国家级高新区已实现营业收入20.59万亿元,同比增长10.1%。全国高新区有三成占所在城市GDP比重超过20%,全国高新区企业上缴税额占全国税收收入比重超过12%。政策的扶持和税收利好的因素共振,给高新区发展带来极大的促进效果,因此在30多年发展历程中,区域配套设施和产业结构逐步完善,也符合国家将其推动上市引入社会资本,提升竞争力以反哺政府的发展模式。

国家级高新区集中在东部地区,未来中西部地区增长潜力巨大。区域分布情况来看,国家级高新区大部分集中在东部地区,其中以江苏、广东和山东分布最多,分别分布了18家、14家和13家国家级高新区。西部地区目前分布占比最少,但受政策利好等影响未来增长潜力较大。

高新区和经开区:各有侧重走向融合发展

同样是国家级园区,产业定位和企业孵化决定了园区平台资质。从概念上,我们似乎看到国家高新技术开发区和国家级经开区的主要任务和功能定位是类似的,都是为推动技术密集型产业集聚和产业结构升级,推动扩大进出口贸易。也有部分园区同时享受国家级高新区和国家级经开区的优惠政策,如苏州园区和北京经开区等。但是全国各地高新区和经开区这些年的发展却各不相同,且国家级高新区内的上市主体相较更多一些。那么是什么因素导致了此间的差异,除了地理位置、管理战略等客观因素外,我们尝试顺着国家级高新区发展脉络和平台上市经验,来分析高新区与经开区的差别和联系。

从国家级高新区和经开区发展历程和产业定位来看,根本在于带动区域经济发展,但方式有所不同。通常国家级高新区对于高新和特色产业更为侧重,而经开区则是传统产业和工业聚集地。从职能上看,高新区则是依托特色和区域经济,发展高新技术优化产业结构继而带动区域经济,而经开区则主要是为了吸引外资,拉动投资,做大经济总量,因此针对不同的区域,往往高新区和经开区的成立时间不同,而规划面积和地理位置也是根据这两个园区产业入驻的不同而有所区分。

国家级园区的未来合并融合是发展成熟区域的趋势。随着各地逐渐设立高新区与经开区,发展思路和产业孵化也很难进行彻底的区分,因此我们也看到了现阶段更多的园区逐渐由分立走向合并,从区域规划到产业入驻再到政策优惠也将统一实施,减少消耗成本而将重心放在更为高效的带动区域经济方面。部分国家级高新区和经开区已经步入合并轨道,我们以上海、广州、重庆和苏州为例进行了主要业务的梳理,还有8个省市地区合并的园区包括青岛高新区和经开区,南京高新区和浦口区,天津经开区和中心商务区,荆门高新区、开发区、掇刀区,浏阳高新区和经开区,延安高新区和东区,张家口高新区和南新区以及龙岩高新区和经开区等。

高新区专注于高科技新产业的发掘,而经开区则注重传统优势产业的发展。两个园区在最初职能定位和产业孵化侧重不同,经年累月的发挥也造成了资质的差异。我们看到经济技术开发区在中国最早设立在沿海开放城市,后来逐步在全国范围内普及,除了实行经济特区的某些较为特殊的优惠政策,从模式来看,其发展直接目标在于增加区域经济总量,以拉动外来投资为主,产业以制造加工业和区域传统优势性产业为主。而高新技术开发区更专注于“高”和“新”的技术产业,依靠各地特点和经济实力将科技成果转化为现实生产力,其创新创业氛围相较更为浓厚,因而在园区入驻企业孵化、资源拓展和园区内主体投资更具优势,也带动了园区主体的上市。

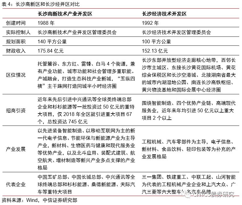
以长沙为例来看高新区和经开区的发展

我们在长沙高新区和长沙经开区中分别筛选出各自的基建运营主体进行对比,高新区主体除土地开发业务外更加多元化,包含信息咨询和科技评估等多元金融业务,而经开区主体经开集团公司主要职能集中于房地产业和土地一级开发。两者各有侧重,也是当地区域在经济发展和产业培育方面委以重任的主体。

长沙高新控股集团有限公司,作为长沙高新区开发建设和经营的市场主体,承担区内基础设施建设、土地开发与运营和国有资产经营管理三大职责。经营范围包括以自有资产进行股权投资、高新技术产业投资和基础设施项目投资。公司持续得到高新区政府在财政补贴方面的大力支持,土地开发业务是收入的主要来源,政府补助收入是公司利润的主要来源。但资产规模中以土地储备和开发成本为主的存货占比较高,在建及拟建项目仍较多。公司外部融资规模扩大导致负债总额继续增长,以非流动性负债为主,有息负债占比较高。公司存续债券余额52.5亿元,分散在1-5年间。

长沙经济技术开发集团有限公司,作为长沙经开区重要投融资平台,是经开区内从事土地开发和基础设施建设的唯一经营实体。从事的业务主要为土地一级开发,出让土地以工业用地为主,是公司收入的主要来源。公司具有城建资金、公租房专项资金等政府补助和土地政策方面的优惠扶持。资产规模中存货及应收款项占比较大,整体资产流动性较弱,整体债务负担适中,短期偿债能力较弱。截至2018年末,公司存续债券余额55亿元,存续债券期限3-5年。

上市高新区主体的发展案例

从园区基建到产业孵化,投资产到管资本是转型的前提。作为国家高新区上市主体的代表,张江高科的发展对于以后的主体上市具有借鉴意义。张江科技园于1992年开园,主要是承担开发建设浦东新区的重任。在早期张江高科从属于张江集团,由浦东新区国资委100%控股,彼时张江园区的开发建设任务主要是张江集团负责,张江高科作为融资主体存在。后来到了2015年,张江高科在业务层面已经开始独立,实际控制直接隶属于浦东新区国资委。

配套投入-产业孵化-税收反哺。融资开发过程中,张江园区的发展过程由土地销售到物业销售和租赁再到股权投资。在园区开发运营初期,张江园区主要依靠土地批租和土地销售解决早期现金流和招商问题,在这个过程中土地资源逐步减少,在有限的土地上园区开始进行物业销售,随着不断招商引资,物业销售和租赁价格水涨船高,为园区贡献收益。后期,股权投资成为园区的主要收益,通过政策扶持对高新企业进行孵化和战略投资,张江园区集中和发展了一批优质企业,并在未来发展中依靠企业税收反哺完成自身转型。

高新区发债主体的多元分析

高新区发债主体和存量债券的发展变化

从信贷为主到直接融资为主,高新区融资结构不断变化。过去高新区融资多依赖于银行贷款信贷资金等间接融资,现在多依赖于直接融资。一方面为降低债务负担,另一方面响应国家增强自主创新能力的政策,在国家的推动下引入社会资本,降低融资压力,推动区域未来发展。

园区上市平台与非上市平台相比发展阶段相对更为成熟。我们梳理并对比了国家级高新区上市平台和非上市平台。园区平台上市进行股权融资一方面是为了吸收社会融资拓宽融资方式,另一方面增强竞争力、扩大产业规模。以北京中关村科技园区、上海张江高新区、苏州高新区和武汉东湖高新区为代表的上市平台园区对资金具有一定需求,平台从初期以基础设施建设为主已经逐步转型为投资与投资管理、物业与租赁服务、高新成果企业孵化以及其他为园区服务的功能职责。平台的升级转化进一步提升了自身的市场化经营收益稳定性和成长性,为园区发展进一步助力。预计未来将有更多高新区平台上市融资。

从第一支高新区债券开始,高新区债券规模迅速扩展。第一支高新区平台债券是2012年11月28日成都高新区由成都高新集团投资有限公司发行的12蓉高投,期限7年,票面利率6.28%。随着时间的推移,高新区加快发展,融资需求的提升带动债券发行的增多,高新区债券快速增加,到了2019年国家高新区平台城投债存量债券数量达到500余只。

高新区个券收益率在发行后的走势

大部分高新区主体个券在发行后中债估值收益率呈下降趋势。我们梳理并对比了各高新区主体个券在发行后中债估值收益率的走势变化。在75家可梳理个券中债估值变化的高新区主体中,有54支主体个券在发行后三个月到六个月估值收益率有明显下行,占比72%。其中江西新余高新区收益率下行幅度最大,于2014年5月27日发行,在发行后三个月估值收益率为8.27%,在发行后六个月估值收益率下降为6.72%,下降幅度达155bps。同样收益率下降比较明显的还有江西共青城开放开发区、辽宁鞍山高新区和陕西宝鸡高新区,下降幅度分别为111bps、106bps和101bps。收益率上行幅度较大的包括湖南衡阳高新区和河南洛阳高新区,发行后三到六个月收益率上行幅度分别为114bps和90bps。

高新区发债主体的信用分析

国家级高新区发行主体信用分布来看,以AA级信用等级为主。高新区发债主体信用等级以AA级为主,占比59%,AA+级其次,占比25%。AAA级园区占比最少,占比5%,仅有4家,分别是北京中关村科技园区、上海张江高新区、西安高新区和成都高新区。发行主体存量债券类型以定向工具为主。高新区发债主体存量债券类型以定向工具为主,占比31.46%。其次是企业债、中票、公司债和短融。

国家级高新区发行主体存量债券期限到期分布以中短期为主。高新区发债主体存量期限到期分布以5年、3年和7年等中短期为主,分别占比41.43%、21.99%和20.97%。10年期以上的长期债券占比较低。考虑到高新区建设普遍设有中长期规划,规划时段通常长达10-30年,规划期内均可受到政府和资金支持,从债务存续期和业务承接量的角度来看,国家级高新区城投平台获得政府的支持力度很强。

发行主体存量债券发行利率以5.5%-6.5%为主。高新区发债主体存量债券发行利率以5.5%-6.5%为主,占比34%,其次为6.5%-7.5%区间,占比23%。发行利率大于7.5%的有13家高新区存量债券,其中发行利率最高的为陕西安康高新区的14安康高新债,发行利率高达8.78%。

国家级高新区发行主体存量债券募集资金用途主要是补充营运资金和偿还贷款。高新区发债主体存量债券募集资金用途主要以补充营运资金和偿还贷款为主,占比48%,一定程度上有利于优化融资结构和降低融资成本,同时也反映了国家级高新区城投企业的项目建设资金需求大,企业业务扩张较快。26%的债券用于基础设施建设,18%用于科技产业项目孵化。

资产负债率水平来看,大部分发债主体资产负债率水平集中在40%到70%的区间。资产负债率水平在40%以下的有10家主体,在50%到60%区间内的发债主体占比最多,占比30%。资产负债率水平在70%以上的有4家主体,最高的是湖北武汉东湖高新区,资产负债率达到80.9%,其他主体分别为咸阳高新区、潍坊高新区和北京中关村科技园区。

在建工程和存货可以作为区域基建、土地开发和城投业务的参考指标。如何用定量指标反映园区主体的资质,我们建议重点关注与项目相关的在建工程、固定资产(在建工程完工转固定资产)、存货(土地资产或者暂时计入存货中的完工项目)等指标。高新区发债主体中,有66%的主体在建工程占资产规模的比例低于5%,在建工程占比大于20%的仅有3个区,占比最高的为天津滨海高新区,在建工程占资产规模比例37.88%,其余分别为杭州高新区和西安高新区,大部分发债主体在建工程占资产规模比例相对较低。从存货占资产规模比例分布来看,有33%的发债主体存货占资产规模比例低于30%,存货比例高于70%的有2个区,分别为自贡高新区和湘潭高新区,存货占资产规模比例分别为76.16%和76.11%。

从区域利差看风险收益

国家科技部国家级高新区排名中发展较好的大部分集中在东部地区。从2018年国家科技部国家级高新区排名中也可以看到,前20名排名中,东部区域国家级高新区占绝大多数,前20名中,中部高新区有3家,分别是武汉东湖高新区、合肥高新区和长沙高新区。其中西部高新区有两家,分别是成都高新区和西安高新区。

高新区存量债券的利差分布

高新区存量债券品种历史平均利差分布来看,企业债和中票均值均低于190bps。利差来看,私募债和定向工具利差最高,2018年7月私募债利差甚至达到超过300bps的高位。利差相对偏低的高新区存量债券品种为企业债和中票,2018年以来的平均利差分别为178.9bps和184.7bps。公司债平均利差也相对偏低,为193.96bps。

评级平均利差分布来看,AA-级达到295.98bps,AAA级仅有104.13bps。国家级高新区大部分发债主体为AA级,2018年以来AA级平均利差为217.27bps,比AAA级利差高超过110bps。2019年6月底信用市场风险导致利差有所上升,高低等级利差分化加大。2019年8月以来高新区主体利差继续分化,AA+明显下行,AA级则有所上升,高低等级利差分化明显。

省份平均利差分布来看,利差较好反映了区域挖掘价值和市场认知。国家级高新区发债主体所在省份存量债券利差分布与普通城投利差分布大体一致。在筛选的高新区省份中,贵州、湖南、湖北等地区平均利差最高,湖南省达到292.33bps,最低的为北京,为93.32bps。以最新利差与历史平均利差作对比来看,2018年以来利差下降最多的省份包括浙江、江苏、山东等自身资质较为优秀、利差收敛较快的地区。

高新区发债主体的四个层级:风险与收益

我们将国家级高新区城投平台信用资质进行了梳理,与个券平均利差结合对比。其中信用资质的评估主要考量了城投主体信用等级、所在区域的经济财力现状、未来产业增长的趋势以及上级行政单位的经济实力。整体而言,国家级高新区城投平台整体资质与个券平均利差呈较好的负相关表现。

第一层级:资质相对较优,利差相对偏高,存在一定溢价空间

第一层级的主体分布在经济发展水平不一、基建开发程度各异的高新区内,园区经济具有规模效应,如长沙高新区和合肥高新区园区总产值在2018年分别达到1602.1亿元和1410.6亿元,在所有高新区内分别排名第10和第12名。园区成立日期较早,发展相对成熟,园区内基础设施和产业集聚相对完善。园区的产业具有一定程度的多样性、独特性和自身优势,未来具有一定成长性,为园区的未来发展和偿还债务提供坚实基础。园区具有重点性代表企业,如合肥高新区的科大讯飞、科大国盾、四创电子、华米科技、阳光电源、安科生物等为代表的国内外领先的高科技企业,建有集成电路(芯之城)、智能语音(中国声谷)、生物医药3个省级战略性新兴产业基地等。此外园区资产负债率都处于60%以下,具有较好偿债能力。第一层级平台利差在200bps左右,综合资质较好,存在一定溢价空间。

第一层级资质与利差走势错配带来溢价空间。我们筛选出第一层级的部分高新区绘制了2018年以来的平均利差走势,虽然该层级的高新区综合资质均相对较优,但其目前的平均利差仍处于高位。例如综合排名位于前10名的长沙高新区,其自2018年以来的平均利差高达255bps,再如重庆高新区,其在2018年的利差走势曾数次低至100bps左右,其后利差又攀升至200bps左右。这一层级高新区资质与利差走势的错配可以在适当时机带来配置机会。

第二层级:资质相对较低,利差相对偏高,风险与收益对等

第二层级的主体多是AA以及AA-级的城投平台,综合资质相对较低,利差相对较高,均在200bps以上,部分利差达到400bps以上。从区域经济条件看,其中大部分主体所在的区域经济实力较为一般,中西部区域居多。园区成立时间大部分相对较晚,发展阶段仍处于偏初期阶段,区域内城投职责以基础设施建设为主,区域内产业集聚相对不够完善,一体化相对不够成熟。除此之外,第二层级的园区所处区域财政水平处于一般水平,部分债务水平偏高,在一定程度上影响园区发展。如湘潭高新区,区域内债务水平相对较高,园区私募债平均利差达460bps。第二层级城投主体综合资质相对较低,利差相对较高,风险与收益对等。

第二层级资质较低利差高企带来高风险高收益。我们筛选出第二层级的部分高新区绘制了2018年以来的平均利差走势,该层级的高新区综合资质均相对较差,目前的平均利差处于高位。2018年以来的平均利差走势也较为一致。筛选出的第二层级的高新区目前平均利差均超过200bps,利差最高的衡阳高新区平均利差接近500bps,利差极高。该层级资质与利差的相匹配可带来高风险高收益的投资机会。

第三层级:资质相对尚可,利差相对偏低,收益与风险均有限

第三层级的城投主体综合资质尚可,利差区间在40-160bps之间。这一层级的园区城投主体大部分评级为AA或AA+级,资质较为一般,利差也相对偏低。园区成立时间大部分在十年左右,仍处于发展期,基础设施建设和产业集聚已经具备一定规模。与此同时,园区具备一定区位优势,例如徐州高新区、孝感高新区和温州高新区等均位于500万以上人口城市,人口的集聚和商业的集聚均有利于园区未来的产业发展和升级。由于第三层级城投主体资质尚可,利差已经相对偏低,收益与风险均较为有限,未来可关注政策优惠带来的弹性收益。

第三层级资质与利差平平无奇收益有限。我们筛选出第三层级的部分高新区绘制了2018年以来的平均利差走势,该层级的高新区综合资质和利差均平平无奇,处于低位,虽资质尚可,但带来的收益也较为有限。例如我们筛选出的江苏徐州高新区和威海火炬高新区,综合资质在层级中相对较优,2018年最高利差也不超过160bps,利差波动较为稳定。再如孝感高新区在2018年7月利差曾超过280bps,如今也降到了101bps,继续博弈空间较为有限。

第四层级:资质相对最优,安全程度最高,投资收益偏低

第四层级的城投主体综合资质最优,安全程度最高,信用评级普遍在AAA级和AA+以上,利差普遍在30-150bps之间。从综合指标看,这些园区城投主体普遍来自经济发展水平高的国家级高新区,从平台地位看,它们都是国家级高新区内重要的基建主体,承担较为主要的建设任务。平台所在园区总产值较为庞大,如中关村科技园区2018年园区总产值达到9461.7亿元,位居所有高新区排名第一。上海、成都、南京、西安、天津、苏州均位于总产值前10位,规模效应较为明显,对于债务的偿付效应也较优。其中西安高新技术开发区总产值占所在城市生产总值比重为47.7%,较好地起到了高新区区域辐射带动作用。第四层级城投主体安全程度最高,但因为利差偏低,投资收益已较为有限。

第四层级资质与利差优秀安稳收益最低。我们筛选出第四层级的部分高新区绘制了2018年以来的平均利差走势,该层级的高新区综合资质相对最优,平均利差也已经压到相对低位,收益极为有限。第四层级的高新区综合排名均位于前10位,其自2018年以来的平均利差均低于150bps。最新的利差均在120bps以下,继续挖掘空间较为有限。

整体来看,根据区域内经济指标、平台债务结构、主体地位、园区发展程度和募集资金用途等指标综合来看,根据投资者对于不同收益和风险偏好的需求,我们做出了相应的国家级高新区平台和债券筛选推荐。对于筛选利差进行对比的主要意义在于定量直观地展示各区域城投主体信用风险和收益匹配度,但落实到投资策略则要加入投资者对发行主体及个券的主观判断及偏好。

当前城投需兼顾区域发展和债务管控的难点

如何兼顾区域成长和债务管控,似乎成了当前区域发展的矛盾和难点。在调研走访过程中我们试图去了解每个地方对于经济发展和债务化解的思路,不同区域思路各不相同,但引发的矛盾也有所类似,其中之一便是如何有效地兼顾区域发展和当前的债务管控。按照一个区域常规化的发展思路,首先是前期的基建和配套设施投入,继而是产业布局和企业孵化,最后再是经济提升和税收等资源反哺。当前的问题之一便是多数区域仍处于负债建设发展期,但不得不进行面对规范融资和债务化解的难题。因此也造成了发展和债务的矛盾。

在发展过程中,现阶段城投在区域发展和债务矛盾中存在对立情况。结合当前的经济形势和政策导向来看,偿债要依托自身中长期发展来解决,但是解决债务又不能完全依赖过往地价和房价作为牺牲的老路。那么对于区域发展和债务矛盾,既要化解存量债务,又要招商引资带动产业升级,还要管控房价地价不能过热;在这个过程中,既不能绑定政府信用,又不能新增隐性债务还不能发生系统性风险。这无疑是对地方政府融资发展的极大考验,给予国家级高新区等特殊区域以政策优惠或许是化解难题的一种新思路尝试。

隐性债务置换和城投分层

隐性债务化解与城投转型发展相辅相成,园区城投具备天然优势。经济增速下行、融资收紧、土地出让金下滑以及非标逾期等事件均对城投的发展提出了挑战。12月16日呼经开PPN001的回售违约再次引发市场对于城投信仰的讨论。当前城投虽处于宽松政策周期,但不排除经济企稳后政策基调边际收紧可能,因此需警惕中长期城投债券估值回调的风险。未来符合条件的城投会逐步从基础设施建设主体转型为城市综合运营和产业发展服务商,这一方面园区城投具备天然优势。此外优质城投平台可以进行上市或收购等资本运作,对地方城投平台进行资产结构调整和提升融资能力。

大部分城投平台有息债务到期期限3年以内占比最高。我们分别选取了东部、中部和西部的代表省份中的部分市县级城投主体,进行有息债务期限结构的拆解。从呈现的示例和底稿中的取样中我们发现,大部分城投主体有息债务到期期限中3年以内的占比最高,占比超过50%,短期有息负债较多,债务期限结构较为集中。

中长期贷款对于隐性债务置换或开始显现。受季节性因素和地产融资监管影响,中长期贷款10月环比有所回落,但从同比来看,8月以来中长期贷款呈持续增加态势,与此同时狭义货币稳中有降。中长期贷款同比持续增加而M1并未新增,或反映中长期贷款的增长只是在企业内部债务腾挪,对比来看,城投采用隐性债务置换方式获取借新还旧资金可能性更大。

城投非公开债券到期行权规模在2020年下半年尤为突出。我们梳理了2020年城投非公开债券按月到期行权规模,可以看到2020年城投非公开债券到期行权压力不减,尤其在下半年更为突出,下半年各月城投非公开债券到期行权规模总和均在500亿元以上,其中9月达到753.8亿元。

当前城投处于宽松政策周期,助力基建企稳。城投平台发展十年以来,周期效应较为明显,“两年宽松、一年收紧”为政策轮动期。随着影响因素变得愈加复杂,调控也更为频繁。自2008年开始“四万亿”计划以来,城投平台开启第一轮政策宽松周期,随后政策更替,对城投平台进行轮番调控。上一轮城投政策紧缩周期为2016年底以国发88号文为标志开始的,侧重于加强对地方政府性债务风险的处置;伴随资管新规的出台,直到2018年上半年城投平台都持续受到限制。2018年下半年开始,城投平台进入新一轮政策宽松期,政策强调保障融资平台合理融资需求,加之2019年对于稳投资稳增长的需求,在防风险的前提下,城投在宽松周期内将再发力助力基建。

投资策略

城投平台分层日益清晰,区域下沉策略也应按部就班。在2018年8月以来围绕逆周期调控的策略影响下,城投利差水平已处于历史低位,在城投价值被充分挖掘导致定价逐渐清晰的背景下,区域分层也显露无疑。因此要根据区域进行不同程度的择券。国家级经开区整体利差位于AA+级与AA级普通城投之间,风险方面经开区城投安全程度高于AA级普通城投,收益方面与AAA级高等级利差差异约170bps,具备相对配置价值。区域择券同样使用下沉策略,从高资质地区的主要经开区平台开始筛选利差相对较高的主体博取收益。

市场恐惧总有机构在摩拳擦掌,城投机会仍大于风险。是否下沉城投、能否触碰地产债、民企债能不能投这三大问题在结构性资产荒下被频繁讨论。对于城投下沉而言,资金环境显得尤为重要,对于发行人而言,再融资的便利度决定于资金链风险,而对于投资而言,是否有新增资金入场成为收益考量核心因素。宏观来看,逆周期调节趋势不改,制造业利润短期内难以明显复苏是产业城投跷跷板的核心,微观来看,个体违约势必对区域利差产生影响,也会对城投不同级别的品类产生冲击。接下来如果市场估值反弹有利于负债稳定的投资者火中取栗,那么中长期来看城投在逆周期环境下投资机会仍大于风险。

风险因素

宏观经济增速不达预期,国家级高新区实际基建投入不达预期,政策不达预期等。

中信证券明明研究团队


新浪财经公众号

24小时滚动播报最新的财经资讯和视频,更多粉丝福利扫描二维码关注(sinafinance)

发表评论
0评